在中国,人参被视为一种灵丹妙药,具有包治百病的神奇功效。而现代医学早已通过细致分析,指出人参的主要成分“与胡萝卜根差不多”。
中国人的人参迷信,从何而来?
明朝以前,与干枣并列
中国最早有关人参药用价值的记录,见于成书秦汉时期的《神农本草经》。东汉末年的张仲景在《伤寒论》中,说人参“主治心下痞坚,旁治不食呕吐等”。后来南朝《名医别录》、唐朝《药性本草》、宋朝《诸家本草》、元朝《用药法象》等历代医书,对人参的药用功能都有提及。
至明人李时珍编纂《本草纲目》,声称“人参治男妇一切虚症”,包括“发热自汗、眩晕头痛”,及“痎疾、滑泻久病”等,人参遂从普通中药材种“脱颖而出”,登上“神药”的地位。①
明代以前,中国人吃的人参,主要产于上党地区(今山西长治),被称为“上党参”;其次是“辽东”地区(今辽宁西部)的“辽东参”(又称“辽参”)。
当时,人参只被视为一种普通食/药材。比如,苏轼在给朋友王定国的信中说,“必欲寄信,只多寄好干枣、人参为望。如无的便,亦不须差人,岂可以口腹万里劳人哉。”在给章质夫的信中又说,“万一有南来便人,为致人参、干枣数斤,朝夕所须也。”②
显然,对苏轼而言,人参和干枣一样,是一种满足”口腹“之欲的食品,而非保值百病的良药。动辄托人顺路带上“数斤”,也说明这种食品在当时并不名贵。
明代之前,也有少数人参品种被认为很名贵。比如,上党参中有一种“紫团参”,据说仅生长在上党地区的紫团山上。《梦溪笔谈》里记载,王安石患有哮喘,需用紫团参医治而不可得。有朋友送来几两,王安石坚辞不受,说:“平生无紫团参,亦活到今日”。不过,从苏轼为满足“口腹”之欲“朝夕”食用人参来看,普通上党参在北宋,仍属普通之物。
人参价格也很能说明问题。直到明朝嘉靖年间,人参仍是一种很低廉的商品,一斤人参只要白银1钱5分。
万历年间,参价上涨至约3两白银/斤。按照《本草纲目》(成书万历年间)的说法,价格上涨的原因,是上党的采参业没落,市场上只剩下来自辽东的人参:
“上党,今潞州也。民以人参为地方害,不复采取。今所用者皆是辽参。”
至崇祯时,参价已高达到16两白银/斤。
政府与商人共同炒作
人参地位大变,成为神药,发生在清代。主要原因如下:
(一)人参被视为清朝王气的具现
人参的命名,有着很强的神秘性。比如,隋唐志怪传奇小说《广古今五行记》中有一个故事:“隋文帝时,上党有人宅后每夜闻人呼声,求之不得。去宅一里许,见人参枝叶异常,掘之入地五尺,得人参,一如人体,四肢毕备,呼声遂绝”。
李时珍编纂《本草纲目》,将这种志怪玄谈视作人参药效的由来,也写了进去:“参渐长成者,根如人形,有神,故谓之人参、神草”。③
具体到清朝,因为产参的东北乃是“龙兴之地”,充斥“王气”,人参很自然地被视为这种“王气”的具现。比如,乾隆年间的著名文人阮葵生认为:“自辽阳以东,山林中皆有之,盖地气所钟,岂偶然哉”——明确将人参的生长与东北的地气联系在一起。

图:人参满足了中国人“以形补形”的古老趣味
(二)清廷垄断人参贸易,推高参价暴涨,加剧民间的人参迷信
上党参从市场退出后,明朝从关外女真人手中大量进口辽东参,作为替代品。
女真和明朝的人参贸易,数额极大,曾是女真最重要的财源。比如,从万历十一年七月到次年三月,8个月时间里,海西女真人在边境和明朝交易26次,售出人参1733.75斤。万历十一年至万历十二年,明朝政府为购买人参付出了白银3万两。为减轻国库压力,降低人参价格,明朝政府曾一度关闭边境的贸易市场,导致建州女真积压的10多万斤人参全部烂掉。④
在纠葛不断的人参贸易中,女真渐渐集聚起了对抗明朝的力量。
清朝入关后,皇室继续将人参贸易牢牢掌控在自己手中。清初,皇室在东北设有专门的采参组织“打牲乌拉总管衙门”,八旗王公也被允许派人到指定的山上采参。私人采参被严厉禁止,甚至有“采参处如遇汉人,一概缉捕”的诏令。
乾隆年间,为加大对人参贸易的控制,又成立了“官参局”。规定凡进山采参的民众,必须持有官府发放的凭证。官参局收上来的人参,部分上品供宫中使用,部分交给内务府售卖或处置,剩余的才卖给参商。
清朝的人参管理制度极为复杂,其制度保证了东北人参贸易的利润,大部分落入皇帝私囊——最多时,数额达到每年100万两白银。⑤
朝廷垄断人参贸易的结果,是参价的暴涨。比如,在江南地区,内务府指定“江南三织造”(江宁织造、杭州织造、苏州织造)、粤海关等为人参特许经销商。这些官办经销商不遗余力哄抬人参价格,至乾隆中期,人参价格已达到600~800两白银/斤;嘉庆年间,更突破至2000两白银/斤。
参价的暴涨,与人参的神化相辅相成。生活在乾隆时期的医生徐灵胎,写过一篇《人参论》,提到时人存在着一种“因人参价格高而迷信其疗效”的心理:
“夫医者之所以遇疾即用,而病家服之死而无悔者,何也?盖愚人之心,皆以价贵为良药,价贱为劣药。”
大意是:患者相信参价这么高,那人参自然是最好的药。医者也乐于利用患者这种心理,动辄给他们开人参吃——患者吃了人参后,若病情仍不见好转,不会埋怨医生。因为在他们看来,人参治不好的病,那肯定是真治不好了。⑥

图:乾隆末年到道光年间的人参价格(来自蒋竹山《人参帝国》)
(三)皇室大量服用人参,对民间起到示范效应
大量上品人参被清宫留用,是因为皇室对人参的消耗量很大。
据清宫档案《人参上用底簿》,乾隆帝生命最后两年,“共进人参三百五十九次,四等人参三十七两九钱”。他还写过一首《咏人参》诗,说人参“五叶三丫云吉拥,玉茎朱实露甘溥。地灵物产资阴骘,功著医经注大端”。乾隆朝的妃嫔、公主也服用人参。
慈禧太后也常吃人参。从光绪二十六年十月到次年九月,300多天的时间里,“共用噙化人参二斤一两一钱。”⑦
清朝皇帝还时常用人参赏赐大臣。如大学士嵇曾筠请求回乡养病,乾隆帝下令赏赐人参10斤;大学士傅恒在金川领兵作战,水土不服,乾隆帝赏赐人参3斤。清朝的藩属,如暹罗国王、安南国王等,也都收到过人参这种特别赏赐。⑧
有了皇室带头示范,民间对人参“神效”的迷信一发不可收拾,有了“非参不治,服必完全”的执念。

图:大会堂吉林厅展览的“人参之王”,重285克
(四)江南“温补”文化,迎合人参迷信
从乾隆时期开始,江南发展起一种古怪的补药文化。如当时的医生徐大椿说:
“今则以古圣之法为卑鄙不足道,又不能指出病名,惟以阳虚阴虚、肝气肾弱等套语概之,专用温补,以致外邪入里,驯至不救。”
徐大椿的批评非常到位——当然,他所说的“外邪入里”云云,也同样玄虚。当时,很多江南医生喜开补药。各种补药之中,最受欢迎的,又数人参。
医界的这种风气,其实也是在迎合时人的人参迷信。既然“都门诸贵人喜服人参,虽极清苦亦竭力购参以服之”——无论贫富,都相信通过人参温补,能治好痼疾,那么作为医生,最安全、最赚钱的办法,无疑就是开药时多开人参。
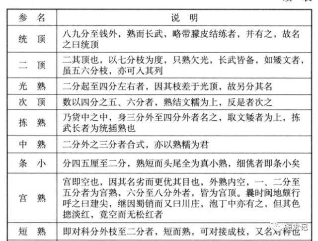
此种温补风气之下,清朝还出现了一批“人参购买指南”。陈烜《人参谱》、唐秉钧《人参考》、郑昂《人参图说》等介绍人参种类、产地、气味、功效,教人们如何分辨人参的真伪的著作,都是当时的养生畅销书。在这些畅销书的运作下,人参出现了所谓“尖顶熟”“统顶”“条小”“统糙”“须条”“泡条”等上百种名目,以适应不同地区、不同消费水平的购买者。⑨
清朝对人参的神化影响至今。时下仍有很多中国人相信,人参是一种包治百病的补药。其实,科学检测早已证实,被认为药效最强的参根,主要成分与胡萝卜相似;参根中的其他成分,在提取后也仅表现出很低的药性。《美国国家药典》早在1937年删去了“参”(包括人参、西洋参),认为它们的医疗、保健价值只存在于中国人的想象之中。⑩

图:清朝人参的部分分类(来自于蒋竹山《人参帝国》)
注释
①林仲凡:《有关人参的历史考证》,《中国农史》1985年第4期。
②孙文采,王嫣娟主编《中国人参文化》,新华出版社1994年,第199—220页。
③王铁生主编:《中国人参》,辽宁科学技术出版社2001年,第36页。
④⑥⑧⑨蒋竹山:《人参帝国:清代人参的生产、消费与医疗》,浙江大学出版社2015年。
⑤赵郁楠、曌峰:《清代东北人参售卖管理初探》,《故宫学刊》第7辑,紫禁城出版社2011年。
⑦陈可冀:《清代内廷中人参的广泛应用》。《国医论坛》1986年第1期。
⑩方舟子:《人参与西洋参:历史与现实,神话与事实》,《科学世界》2003年第2期。
有啊。